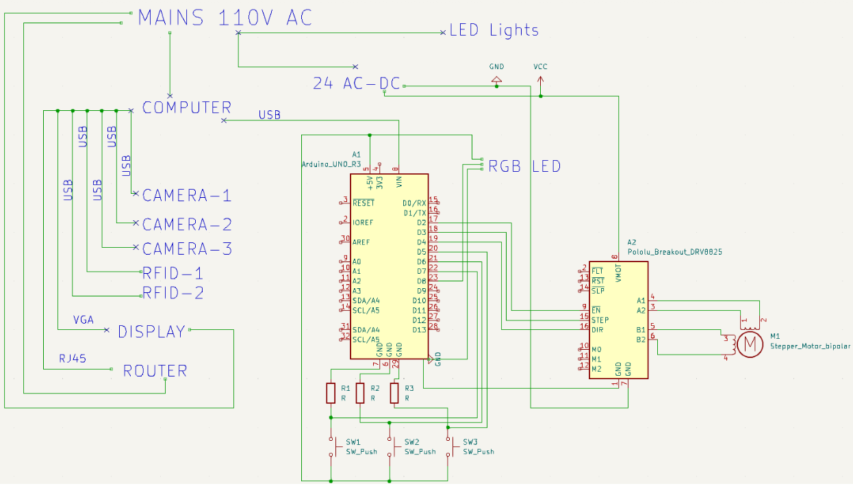
Design
Settling on a solution space was a months long process, and even after settling on a sorting trash can several iterations had to be made to the concept as a whole, as well as smaller componenets. Design sketches were predominately focused on the paddlewheel as it was our most complicated design elemen. Ultimately, the Pathfinder is housed in an aluminum extrusion frame with aluminum sheet walls, modeled after OR furniture for ease of cleaning, with caster wheels for portability. A custom paddle-wheel fabricated from riveted aluminum sheets and driven by a belt transmission rotates to direct items into one of two biohazard bins. Two 4K USB cameras capture device orientation from multiple angles, and an Arduino-based electronics system coordinates the motor, cameras, LED status indicators, RFID reader, and internet-connected database.

Once we had decided on the concept of a smart trashcan, we wrapped up the winter quarter with an initial design idea and created in CAD. This early rendering of the automated bagging system concept featured a bag dispenser, heating element, camera, actuator, and servo motor in an integrated enclosure. This concept was presented to J&J liaisons and ZHAW partners during a Stanford-ZHAW collaboration trip to Switzerland, where stakeholder feedback drove a pivot toward broader supply chain traceability and reduced plastic consumption.
Engineering sketches comparing bevel gear and belt transmission configurations for driving the paddle wheel mechanism. The bevel gear concept (left) explored 90-degree motor orientation, while the belt transmission (right) prioritized motor placement flexibility and ease of adjustment — the latter was ultimately selected for its compatibility with the Pathfinder's constrained housing geometry.
Side-by-side CAD models exploring two paddle wheel configurations for the Pathfinder sorting system: an angled paddle wheel approach (left) and the initial upright concept (right). However, after doing a quick functional prototype, the stapler still got caught on the rim of the bin. We later got insights from our Swiss counter-parts that there wasn’t a lot of standardization with the size of operating room biohazard bin size, ultimately leading to a lengthened frame to better accommodate downstream system integration.
I was responsible for creating the robust CAD for our final design.